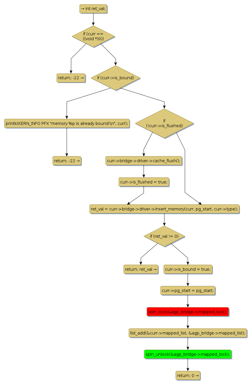
Instance Verification Kit (IVK)
spin lock @ [10677+36+/linux-3.19-rc1/drivers/char/agp/generic.c]
Instance Signature: mapped_lock
|
The Matching Pair Graph:
|
|
Function Name
|
Control Flow Graph (CFG)
|
Events Flow Graph (EFG)
|
Source Correspondence
|
|
agp_bind_memory
|
|
|
[10194+15+/linux-3.19-rc1/drivers/char/agp/generic.c]
|